Ecosystem Update October 2025

We are pleased to share the October 2025 Ecosystem Update, covering developments across the macro environment, market performance, and the broader industry landscape.
Macro Overview

October 2025 is a noteworthy month for the whole crypto industry. Statistics-wise, quite a few metrics had a breakthrough last month. First and foremost, Bitcoin touched $125,000, marking a fresh high since August 2025. The total stablecoins market capitalization surpassed $300 billion for the first time ever, with USDT dominating the market with a $176 billion market capitalization. This suggests that the participation from outside of the crypto industry into crypto has been increasing steadily. Trading volume of Perpetual Decentralized Exchanges also surpassed $1 trillion monthly volume, signalling strong interests in trading activities. At the same time, the broader market experienced a sharp mid-month drawdown driven by macro uncertainty and heavy liquidations, reminding investors that market structure remains fragile even as fundamentals strengthen. Despite the volatility, key ecosystem indicators, including ETF flows, on-chain activity, exchange liquidity partnerships, and new regulated product filings, continued to advance, laying groundwork for long-term maturation.

Key Events From a Crypto Lens
October brought a mix of innovation, speculation, and market stress across the digital asset ecosystem. Early in the month, there was a surge in speculative meme-coin activity on BNB Chain, driven by tokens referencing Binance and its founder Changpeng Zhao (“CZ”). Coins like “4,” “PALU,” and others saw rapid price increases and attracted over 100,000 on-chain traders, with the majority temporarily in profit. This trend shows BNB Chain becoming a leading environment for meme-coin launches, even outpacing Solana in recent weeks. While the excitement has generated notable short-term gains, the momentum is primarily driven by hype and carries high volatility and risk for participants and shall not last for long.
Institutional and venture interest in crypto continued to build. Polymarket, a rapidly scaling crypto-startup focused on prediction markets, recently secured a substantial investment (reported around US $2 billion) from Intercontinental Exchange (ICE) – the parent company of the New York Stock Exchange on October 7. This funding round has vaulted its 27-year-old founder, Shayne Coplan, into the billionaire ranks, making him the world’s youngest self-made billionaire at that time. Polymarket’s growth has been backed by major institutional capital, positions it as a leading player in the crypto space and underlines both the opportunity and risk of such rapid scaling in the prediction-market niche.
Strategic partnerships also strengthened industry infrastructure. On October 8, 2025, Bullish announced a strategic partnership with Deutsche Bank under which Deutsche Bank will provide Bullish with comprehensive corporate banking services. This collaboration enables Bullish’s institutional clients in locations such as Hong Kong and Germany (and eventually the U.S.) to execute fiat deposit and withdrawal transactions efficiently via Deutsche Bank’s payment infrastructure. Key features include real-time reporting APIs, instant payments, and a virtual accounting solution to streamline reconciliation. For Bullish, this strengthens its “on-ramp/off-ramp” capabilities in regulated jurisdictions; for Deutsche Bank, the deal signals a growing role as a banking partner for the digital-assets ecosystem.
However, the middle of the month was marked by severe volatility. On October 11, crypto markets experienced a sharp and fast correction driven by a mix of macro and market-structure factors. The sell-off began as several wrapped assets and stablecoin USDe, issued by Ethena, on Binance briefly lost their pricing anchors, creating localized margin pressure that cascaded into broader liquidations. As prices fell, such de-peg accelerated across derivatives markets, particularly in altcoins, amplifying volatility. A few notable altcoins, such as $IOTX and $ATOM, plummeted to near-zero values. The move coincided with renewed geopolitical uncertainty—specifically trade tensions between the U.S. and China—which contributed to risk-off behavior across global markets. While nearly $400 billion in total crypto market value was temporarily wiped out in the process, core infrastructure continued operating smoothly, Bitcoin and major stablecoins held up relatively well, and prices stabilized in the following days. The episode ultimately underscored both the resilience and ongoing maturation of crypto market structure as institutional participation grows.
Meanwhile amidst the turbulence, the crypto-exchange Coinbase acquired Echo, an on-chain fundraising platform founded by well-known crypto host Cobie, in a deal valued at approximately US $375 million in cash and stock. As part of the transaction, Coinbase also purchased the “Up Only” NFT—tied to Cobie’s popular podcast—for about $25 million, with the move reviving the show’s next season. The acquisition signals Coinbase’s strategy to expand beyond exchange services into capital markets, token-sales infrastructure, and creator/media ecosystems.
Key Events From a Macro Lens
The broader regulatory landscape progressed as well. In the U.S., crypto ETF activity broadened significantly beyond Bitcoin and Ethereum, with the SEC reviewing nearly 100 applications as issuers shifted to the new, faster S-1 filing route under updated listing standards. Leading issuers including VanEck, Bitwise, and 21Shares updated their Solana ETF filings to include in-kind redemptions and staking functionality, reflecting growing confidence in eventual approval. Deadlines for Cardano and Polkadot ETF decisions were set for late October and early November, though the U.S. government shutdown slowed progress. Apart from ETF filings, a non-negligible signal would be Trump’s full and unconditional pardon to the Binance founder, CZ, who in 2023 had pleaded guilty to violating the U.S. anti-money-laundering regime and served a four-month prison term. The move marks a sharp reversal of the prior administration’s enforcement of crypto regulation and signals a broader pro-crypto regulatory stance under Trump. Supporters see the pardon as a corrective to what they view as the previous administration’s “war on crypto,” while opponents warn it undermines oversight in the industry. Overall, the month marked a clear expansion of the crypto ETF pipeline as well as more friendly signals from the U.S. authority.
Also in the U.S., an L1 blockchain nurtured by Web2 companies just raised a huge amount. Tempo, a blockchain startup incubated by Stripe and Paradigm, secured $500 million in a Series A funding round led by venture firms Greenoaks and Thrive Capital, valuing the company at approximately $5 billion. Participating investors include notable firms like Sequoia Capital. Interestingly, while Stripe and Paradigm incubated the project, they did not contribute capital to this round. Tempo’s focus is on building a payments-optimised Layer 1 blockchain designed for high-throughput, regulated asset movement and integration with fintech rails, which ties into Stripe’s broader ambition to strengthen its crypto and payments infrastructure.
In Europe, Revolut has secured a key crypto-asset licence from the Cyprus Securities and Exchange Commission under the EU’s Markets in Crypto-Assets (MiCA) framework, enabling it to offer regulated crypto services across all 30 countries in the European Economic Area. The licence supports Revolut’s ambition to roll out its next-generation crypto platform, “Crypto 2.0,” which will feature access to more than 280 tokens, zero-fee staking with yields up to 22 %, and 1:1 stable-coin-to-USD conversion without spreads. The move underscores the fintech’s “compliance-first” strategy in digital assets and positions its Cypriot hub as the operational base for crypto services across Europe.
Group Update
During October 2025, our team has been fully occupied with many key topics from the finalization of our new group strategic vision, preparation of the annual shareholder meeting to other operational tasks relevant to the refinement of the group structure.
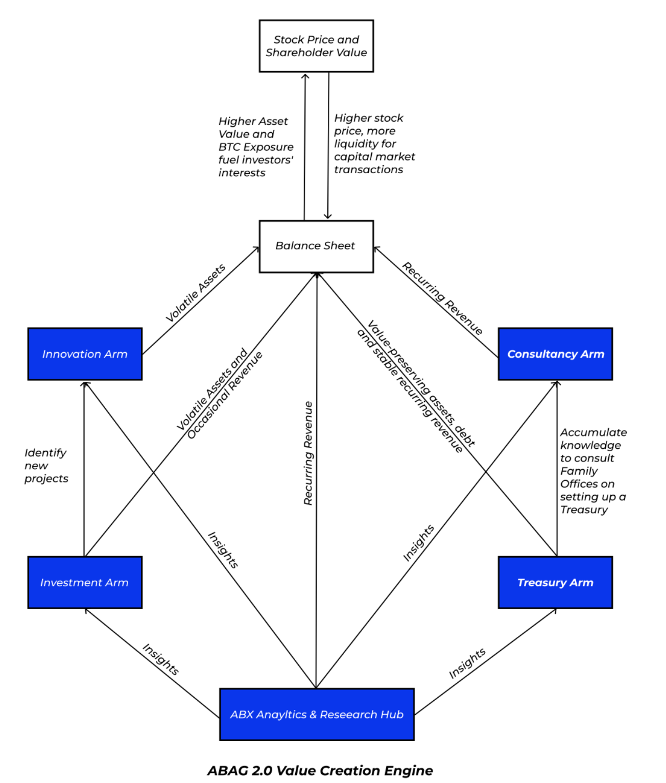
On 16 October, we published our refined group strategic vision for the mid to long term, outlining enhanced and newly defined business pillars that will guide the group’s activities in the years ahead. The new pillars cover the following areas:
Investment: As before, the Investment pillar will continue to focus on early-stage blockchain projects developing protocols in key high-conviction areas such as DePIN, Robotics, AI, DeFi, RWAs, infrastructure, and interoperability. The focus will remain exclusively on token investments, with equity considered only in exceptional strategic cases.
Treasury: A disciplined reserve strategy anchored in Bitcoin as a long-term store of value, complemented by selective Ethereum exposure and occasional opportunistic assets. The aim is to strengthen the balance sheet and enhance shareholder value through transparent, verifiable on-chain reserves.
Innovation: Shift from in-house incubations to strategic accelerators and grant partnerships with leading VCs and ecosystem foundations.
Consultancy: The Consultancy pillar combines traditional asset management with the world of digital assets. ABAG will provide advisory services to family offices seeking exposure to the digital asset class, offering consultancy on key topics such as treasury strategies, token allocation, staking, and DeFi.
Analytics: The Analytics pillar shall form the data-driven backbone of the company. ABX Analytics platform shall offer research products, data licenses, and subscription-based analyses. This segment holds significant scaling potential as institutional adoption continues to grow.
All pillars combined forms the so-called ABAG 2.0 value creation engine, a bear-market-resilient business model that extends beyond the traditional boundaries of a pure investment holding company.

The comprehensive paper can be accessed via the following links:
- German: Access here
 - English: Access here
 
Given the length and depth of the full paper, we will also prepare a dedicated presentation summarizing the key points, which will be uploaded to our website once finalized.
Furthermore, our team is currently developing a comprehensive financial model providing detailed projections of costs, revenues, and profitability across all pillars. This model will define the budget framework, funding requirements, and capital allocation priorities needed to support the next phase of growth. The resulting comprehensive financial plan to be presented at the upcoming Eigenkapitalforum will outline how these resources will be deployed efficiently to translate strategy into measurable results across all verticals.
In parallel, we have already begun preparing materials for broader outreach to family offices identified during our initial research phase and have initiated preliminary discussions with potential prospects from our network.
As for our Annual Shareholder Meeting (AGM), we unfortunately had to postpone it to the end of January 2026. On the originally scheduled date, October 20, 2025, it was unfortunately not possible to address all agenda items and vote on the corresponding resolutions within the allotted time before midnight, due to several hundred submitted questions as well as special and counter-motions. Therefore, ABAG decided later that evening to postpone the Annual General Meeting.
Beyond the announcement of our new strategic vision and the AGM, we continue our regular business activities on multiple fronts — from asset monetization and follow-up on the initiated legal cases to the refinement of the group structure and the planning of several key events (e.g., Eigenkapitalforum, the next AGM, etc.). The final steps in the liquidation of several entities initiated earlier, such as AB Labs FZCO, are expected to be concluded before the end of 2025.
Continuing our practice of providing visibility to our valued investors regarding the upcoming token unlocks of our different holdings, we have updated our GitHub dashboard, initially published in HY1 2025. The updated dashboard can be accessed here.
Lastly, our team attended the 15th edition of the Global Blockchain Congress in Dubai connecting with existing VCs from our network and representatives from the DMCC Crypto Center, among others, where our subsidiary, AB Labs DMCC is domiciled.


Portfolio Update

Peaq: In October 2025, peaq announced a major regulatory milestone: the Machine Economy Free Zone has been officially recognized by the Dubai Virtual Assets Regulatory Authority (VARA). This marks the world’s first regulatory framework designed specifically for machine-centric economies, empowering builders to register and operate DePIN, IoT, and AI-driven entities within a compliant environment.
Furthermore, peaq launched its beta app having many functionalities related to its ecosystem, the app can be accessed via the following link: https://app.peaq.xyz/.

MachineX continues to gain traction with more than $50m on trade volume since its launch.

zCloak Network: In October, zCloak Network launched a major enterprise-grade multisignature wallet solution based on its x402 protocol, enabling AI agents to act as independent signatories alongside humans in on-chain asset workflows. Additionally, the project announced full integration of its Passkey-based wallet with the ChatGPT and Claude AI apps on 30 October, enabling users to login via biometric Passkey in-app browsers and manage enterprise self-custody directly from AI chat workflows.
Looking ahead, zCloak aims to scale this wallet offering across institutional clients, drive AI-agent signatory workflows into payment and data-service use cases, and expand chain integrations for global enterprise custody.

Teneo: During October, Teneo Protocol rolled out its “Daily Earnings Widget” on the Teneo dashboard, enabling node operators and participants to see their real-time point accumulation and earnings from participating in the network via the browser extension.
In parallel, guides published in mid-October explained how users can stake TENEO tokens via the KeyOfLife Multichai/Wormhole environment, offering up to 893% APY in staking incentives. In the coming period, Teneo will focus on converting the test-node network into live production data-streams, onboarding enterprise data partners, and moving toward the token generation event (TGE) and listing phase.

Talisman: In October 2025, Talisman made significant progress by launching its native token, $SEEK, with a formal TGE month announcement tied to their broader vision of an “alignment layer” for DeFAI. At the same time, they engaged their community via thematic NFT drops and relic-style assets, underscoring a strategy to deepen ecosystem interaction.
For the coming period, Talisman should focus on tracking $SEEK’s token launch and initial distribution metrics, delivering wallet automation/agent features, and scaling the partnership ecosystem to convert these brand milestones into active users and flows.

Polymer: Polymer Labs’ integration with Everclear marks a significant leap toward making cross-chain settlement both faster and more capital-efficient. Since August 2025, Polymer has processed approximately $600 million in Everclear’s cross-chain transaction volume, achieving optimized execution with minimal slippage.
Looking ahead, Polymer Labs is poised to convert these branding and tech-teaser efforts into tangible ecosystem progress: the next steps will be proving live module deployment, onboarding roll-up partners, and demonstrating measurable cross-chain bridging or verification throughput in real environments.

Panoptic: In October 2025, Panoptic published its landmark blog “The Evolution of Panoptic: From V1 to V2” announcing the formal release of its V2 upgrade, with a focus on enhanced usability, liquidity vaults and next-gen perpetual-options architecture.
Looking ahead, Panoptic’s next phase will centre on rolling out V2 live, driving deeper liquidity participation in its vaults, expanding trader/LP adoption and accelerating its cross-chain options footprint under the new architecture.

Light Protocol: In October 2025, Light Protocol continued advancing its core infrastructure for SOL-based scalability by promoting the arrival of its “ZK Compression V2” primitive, a state-and-token compression framework that enables developers to build rent-free tokens and accounts up to ~70 % more efficient on Solana.
This development underscores Light’s ambition to shift the economics of state on Solana, reducing cost and improving throughput while maintaining L1 security. Looking ahead, the next phase will revolve around onboarding large-scale applications to use this compression layer, driving ecosystem adoption of rent-free or ultra-low-rent token/account models, and leveraging the compression layer to unlock new use cases in gaming, NFTs, and mass-user scenarios built on Solana.

Silencio: Silencio was listed on Coinbase for the U.S. users on October 9. Coinbase International listing will follow, as communicated by Silencio team. It also implemented an important client update where institutional data buyers start to use Silencio’s voice data. Silencio’s client now trains accent-aware speech models that help machines understand how real people speak across diverse accents, languages, and real-world conditions.

XMAQUINA: XMAQUINA began its DAO voting on a decision to allocate $1.2 million USDC to Apptronik, a company focusing on building humanoids. The proposal was passed, and XMAQUINA deployed said amount to Apptronik in exchange for 31,036 shares. This marks XMAQUINA successfully securing its third investment and enriches its robotics portfolio.
Closing Remarks
October was a month of strong progress amid ongoing market volatility. Bitcoin reached $125,000, and the stablecoin market cap exceeded $300 billion, underscoring continued institutional participation despite short-term corrections. Regulatory and infrastructure developments further signaled the maturing of the crypto ecosystem.
For ABAG, the publication of our refined strategic vision (ABAG 2.0) marked a key milestone toward a more diversified and resilient business model and the path forward. Operational work continued across financial planning, structural optimization, and assets monetization.
Across the portfolio, projects such as peaq, zCloak, Teneo, Talisman, Polymer, and Panoptic advanced materially, while Silencio and XMAQUINA achieved notable milestones. Overall, the group remains focused on disciplined execution and sustainable value creation amid an evolving market environment.
We thank our shareholders and partners for their continued support and look forward to sharing further progress in the coming months.
Best regards,
Your Advanced Blockchain Team
Shaping the 
future of Web3
smart capital meets 
strategic innovation
Sign up to our newsletter and receive our new research, portfolio news and content direct to your inbox.